为保护小额贷款公司及其客户的合法权益,促进小额贷款公司行业健康发展,《黑龙江省小额贷款公司管理办法》日前印发并施行。根据《办法》,小额贷款公司应执行国家经济金融方针和政策,诚实守信合法经营,在法律、法规规定的范围内开展业务,自主经营,自负盈亏,自我约束,自担风险,其合法的经营活动受法律保护,不受任何单位和个人干涉。
	
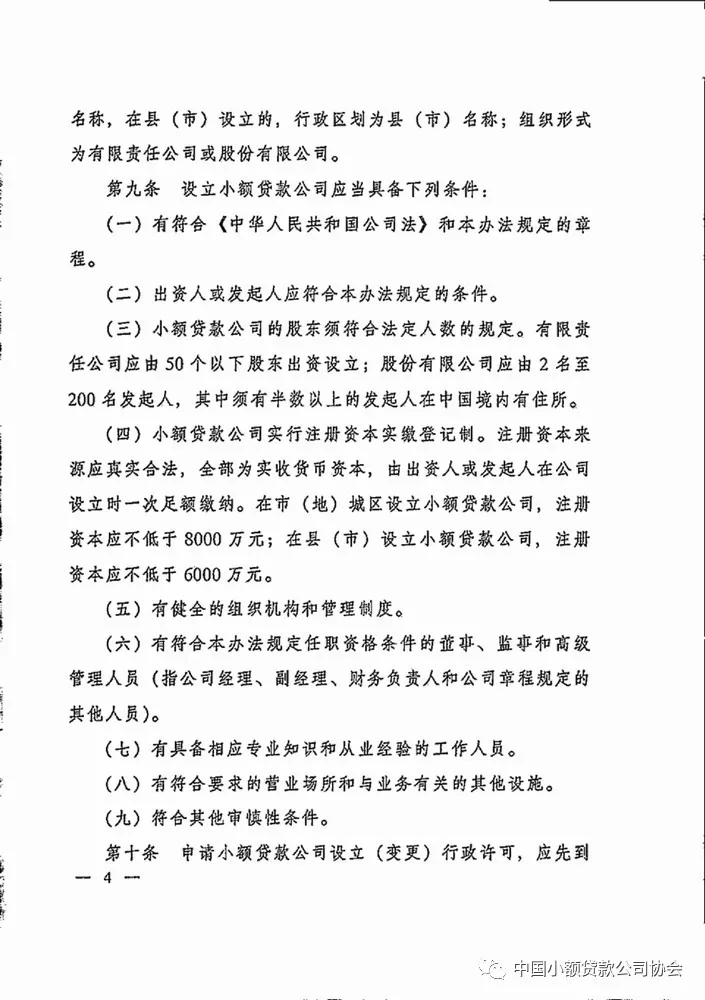
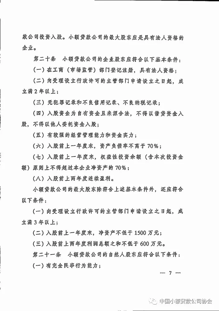
	小额贷款公司是指经批准,在黑龙江省行政区域内由企业法人、自然人与其他社会组织投资设立,不吸收公众存款,经营小额贷款业务的地方金融组织,其组织形式为有限责任公司或股份有限公司。其业务范围包括:小额贷款业务、票据贴现业务、资产转让业务和代理业务。除上述业务范围外,未经批准不得从事其他经营活动。
	
	各市(地)政府(行署)、县(市、区)政府负责本地小额贷款公司日常监管并承担风险处置工作,应指定本地金融办(局、中心)或相关部门作为本地小额贷款公司试点工作的主管部门并承担有关职责。按照“放管服”改革工作部署,省金融办将小额贷款公司变更公司名称、组织形式、住所、业务范围、法定代表人(董事、监事、高级管理人员)、公司章程和公司合并行政许可事项审批权直接下放到市(地)主管部门,由市(地)主管部门负责审批并对审批工作负责。
	
	小额贷款公司在坚持为小型微型企业和农民、农业和农村经济发展服务的原则下自主选择贷款对象。小额贷款公司发放贷款,应坚持“小额、分散”的原则。小额贷款公司按照市场化原则进行经营,贷款利率自主确定,但不得超过司法部门规定的上限。有关贷款期限和贷款偿还条款等合同内容,均由借贷双方在公平自愿的原则下依法协商确定。小额贷款公司不得向本公司的股东、董事和高级管理人员发放贷款。
	
	小额贷款公司不得从事非法集资、虚假出资或者以各种形式抽逃注册资本金、暴力催债、违反利率政策等违法违规行为。各级主管部门对小额贷款公司违规行为视情节轻重可依法采取风险提示、约见谈话、监管质询、限期整改、违规信息公示、停业整顿、取消经营资格直至协调有关部门实施市场退出等措施。对于涉嫌非法集资等违法行为,应移交司法部门处理。对没有取得行政许可擅自开展经营活动的小额贷款公司,市、县级主管部门应会同有关部门依法给予严肃查处。
	
	
	
	
	 、
、
	
	
	
	
	
	 
	 
	